Skip to main content
Skip to main navigation menu
Skip to site footer
Open Menu
RNA Nanomed
Current Issue
All Issues
About the Journal
Contact
Editorial Board
Editorial for the Inaugural Issue
Information for Authors
Search
Register
Login
Home
/
Archives
/
Vol. 1 No. 1 (2024): RNA Nanomed Volume 1 Issue 1 Year 2024
Vol. 1 No. 1 (2024): RNA Nanomed Volume 1 Issue 1 Year 2024
RNA Nanomed Volume 1 Issue 1 Year 2024
Published:
2024-12-31
Articles
Harnessing Computational Approaches for RNA-Targeted Drug Discovery
Review Article
Yuanzhe Zhou, Shi-Jie Chen (Author)
1-15
PDF
Targeted Delivery of Potent Chemical Drugs and RNAi to Drug-Resistant Breast Cancer Using RNA-Nanotechnology and RNA-Ligand Displaying Extracellular vesicles
Review Article
Yuan-Soon Ho, Tzu-Chun Cheng, Peixuan Guo (Author)
16-43
PDF
Applications of Surface Plasmon Resonance for Advanced Studies Involving Nucleic Acids
Review Article
Katelynn Pranger, Kenya Rosas, Dmitriy Khon, Emil F. Khisamutdinov (Author)
44-60
PDF
Co-incubation of Short Amphiphilic Peptides with Dicer Substrate RNAs Results in β-Sheet Fibrils for Enhanced Gene Silencing in Cancer Cells
Original Research Article
Kshitij Gupta, Lorena Parlea, Mathias Viard, Katelyn Smith, Anu Puri, Joseph T. Bergman, Taejin Kim, Bruce A. Shapiro (Author)
61-78
PDF
The Reduction of Traumatic Spinal Cord Secondary Injury by Anti-RhoA siRNA Functionalized Nucleic Acid Nanoparticles (NANPs)
Original Research Article
Damian Beasock, Morgan Chandler, Yasmine Radwan, Zhen Liao, Fuying Ma, Ken Webb, Martin Panigaj, Jeoung Soo Lee, Kirill A. Afonin (Author)
79-90
PDF
pH-responsive bond as a linker for the release of chemical drugs from RNA–drug complexes in endosome or lysosome
Original Research Article
Piotr Rychahou, Sijin Guo, Yinan Zhang, Nicole Rychagov, Yekaterina Y. Zaytseva, Heidi L. Weiss, B. Mark Evers, Peixuan Guo (Author)
91-108
PDF
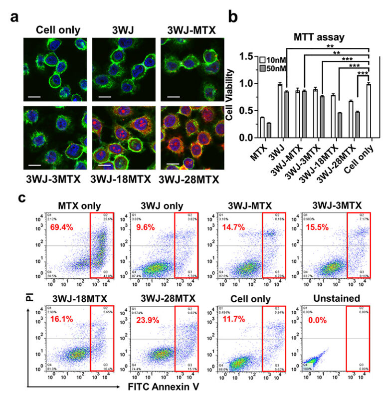
Conversion of Chemical Drugs into Targeting Ligands on RNA Nanoparticles and Assessing Payload Stoichiometry for Optimal Biodistribution in Cancer Treatment
Congcong Xu, Hongran Yin, Tesla Yudhistira, Zhefeng Li, Daniel W Binzel, Peixuan Guo (Author)
109-123
PDF